
日期:2022.08.29浏览次数:
随着中国经济社会高速发展,人民对旅游的需求已不满足于简单的观光游览,从而上升到对生活体验的追求。探索未知美景,享受全新生活,一个个的旅游度假区成为人们业余休闲时的必备选择之一。
自1992年首次批准建设12个国家旅游度假区,2010年发表国家标准《旅游度假区等级划分》(GB/T26358-2010)以来,旅游度假产品不断迭代升级,人们去旅游度假区游玩的偏好和影响因素也发生改变,老版国标逐渐不再适应市场需求,在人们对美好生活的汲汲追求驱动下,在旅游行业由观光型向休闲度假型转变的市场趋势下,新版国家标准《旅游度假区等级划分》(GB/T 26358-2022)应运而生。
作为在文旅行业多年的合作型文旅创意组织,重庆笨鸟文旅秉承精心创意、用心服务的企业精神,认真研究《旅游度假区等级划分》的新老版国标,深刻理解旅游度假区内涵,帮助旅游度假区绽放自己的产品,为文旅行业欣欣发展增砖添瓦。
度假环境既是旅游度假区的发展基底,也是游客选择旅游目的地的一大重要影响因素。此次解读主要针对《旅游度假区等级划分》中的度假环境进行深入剖析。


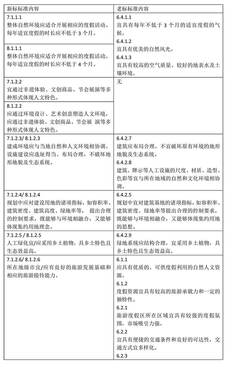
可以看到,新标的“度假环境”部分,主要是由老标中的“资源”“区位”“空间环境”整合归并而来。相比老标中“等级划分的一般条件”,新标也明确了“省级旅游度假区条件”和“国家级旅游度假区条件”的不同。
首先,单从新标中可以看到,旅游度假区的适宜度假时长在不同等级有了不同的要求,省级旅游度假区条件每年适宜度假的时长应不低于3个月,国家级旅游度假区条件每年适宜度假的时长应不低于4个月;在塑造人文环境、体现人文特色方面,国家级旅游度假区比省级旅游度假区多提出“应通过环境设计、艺术创意塑造人文环境”的要求;在旅游度假区标识形象方面,国家级旅游度假区比省级旅游度假区多提出“鲜明美观、与周边环境相协调”的要求。
再对比新老标,可以看到新标中关于度假环境,对不同等级的旅游度假区在细节做出了区分,老标中的省级旅游度假区和国家级旅游度假区则只存在分数差异,并未在具体细节作出区分。在度假适宜时长方面,老标中要求“每年不低于3个月”,新标中国家级旅游度假区中则更新为“每年适宜度假的时长应不低于4个月”;在标识形象方面,老标中强调空间边界标识的“清晰可辨”,新标中则深化了对标识形象的要求,将其与氛围结合,在国家级旅游度假区中明确提出要“鲜明美观、与周边环境相协调”。
整体看,旅游度假区的标准改变体现了由传统的资源主导型向度假区综合提升型的发展导向。新标着重发挥文化赋能的作用,用文化增加创意化、主题性、艺术性的创新设计,重视旅游度假区标识形象的美观度与昭示性,突出了对高质量人文环境的塑造,看重人文特色的表现,营造优美的度假环境氛围。
笨鸟文旅牢记用创意改变空间的企业使命,不断助力文旅空间发挥创意,提升环境。
以新标中国家级旅游度假区条件的度假环境为例:
8.1.2.2 应通过环境设计、艺术创意塑造人文环境,应通过非遗体验、文创商品、节会展演等多种形式体现人文特色。

云阳岐山草原景区(知青林)主题形象标识

云上森林打卡点

8.1.2.3 建成环境应与当地自然和人文环境相协调。设施建设应选址得当、布局合理,不破坏地形地貌及生态系统。
笨鸟文旅在项目设计和实施中对项目地进行了充分考察,在贴合环境、考虑游客动线的前提下,进行方案设计、规划布点与现场施工。




8.1.2.5 人工绿化应采用乡土植物,具乡土特色且生态效益高。
遵循作物品种和种类配套种植原则
在选择间、混作品种时,按照“一高一矮,一肥一瘦,一圆一尖,一深一浅,一早一晚,一阴一阳”的原则种植。
8.1.2.7 应营造闲适宜人、独具特色的度假氛围。主要道路、主要出入口、集散广场等重要空间应设置鲜明美观、与周边环境相协调的旅游度假区标识形象。

峨秀湖国家级旅游度假区指引标识

峨秀湖国家级旅游度假区交通类景观构筑物

峨秀湖国家级旅游度假区门户节点
我国度假旅游蓬勃兴起,旅游度假区作为承载人们美好生活的热门旅游目的地,成为旅游高质量发展的新热点。在休闲度假时代,旅游者追求的已不只是自然风光的游览,对整体度假环境的感知和闲适情境氛围的体验更受到游客重视。笨鸟文旅充分发挥创意,营造优质度假环境,帮助游客放松身心,享受度假氛围,服务新时代美好生活需求。
笨鸟(重庆)文化旅游发展有限公司版权所有Copyright © 2005-2017All rights reserved渝ICP备17015477号-1- 文化旅游-- 旅游策划
渝公网安备50010802003833遥阳科技提供网站建设及网络推广技术支持服务
友情链接:
旅游策划
金佛山旅游策划
峨眉山旅游策划
茅台古镇旅游策划
綦江老瀛山旅游策划
赤水丹霞旅游策划
土城古镇旅游策划
安居古城旅游策划
小三峡旅游策划
白帝城旅游策划
丙安古镇旅游策划
赤水河谷旅游策划
飞龙寨景区规划
云门囤景区规划
大洞竹海风景名胜区景区规划
净心谷景区规划
武陵山大裂谷景区规划
灵巫洞景区规划
四川百岛湖景区规划